Bildungswege
Nach dem Schulabschluss gibt es verschiedene Bildungswege. Man kann über eine Berufslehre direkt in die Arbeitswelt einsteigen oder auf eine weiterführende Schule gehen.
Heute ist es nicht mehr so wichtig, welchen Berufsweg man zu Beginn wählt. In der Schweiz führt jede Aus- und Weiterbildung zu einem Abschluss. Jeder Abschluss garantiert den Anschluss an einen weiterführenden Bildungsschritt.
Dadurch kann man die berufliche Laufbahn individuell gestalten und die beruflichen Ziele über Weiterbildungen erreichen.
Informieren Sie sich auf der Informationsseite für Berufsberatung:
Berufsberatung Schweiz neues Fenster (in 14 Sprachen verfügbar)
Berufs- / Studien- & Laufbahnberatung des Kantons St.Gallen neues Fenster
Bildungswege
Die berufliche Grundbildung (= Berufslehre) ist in der Schweiz die häufigste Form der Berufsausbildung von Jugendlichen. Sie ist eine Mischung aus Theorie und Berufspraxis. Der Berufsabschluss ist schweizweit anerkannt.
Die Berufslehre ist spannend und abwechslungsreich, da sie Schule und Arbeitspraxis kombiniert. Während der Ausbildung erhalten die Lernenden bereits ein Einkommen.
Die Jugendlichen können unter rund 230 Berufen auswählen. Sie suchen sich selbstständig eine Lehrstelle aus.
Nach Abschluss der Berufslehre gibt es vielfältige Weiterbildungsmöglichkeiten an Höheren Fachschulen, privaten Institutionen und Fachhochschulen.
Merkblatt in verschiedenen Sprachen verfügbar: "Was ist eine Lehre?" neues Fenster
Berufsabschluss für Erwachsene BAE
Haben Sie es verpasst, eine Lehre zu absolvieren? Arbeiten Sie in einem Beruf und möchten einen Abschluss erwerben?
Hier gibt es Informationen zur verkürzten beruflichen Grundbildung:
Wer gerne in die Schule geht und noch viel lernen möchte, kann auf eine Mittelschule (Sekundarstufe II) gehen. Mittelschulen bieten unterschiedliche Lehrgänge an, die zu einer gymnasialen Maturität oder zu einer Fach- bzw. Berufsmaturität führen.
Die Mittelschulen führen zur Studienreife und ermöglichen den prüfungsfreien Eintritt an allen schweizerischen Universitäten und Hochschulen.
Im Kanton St.Gallen können diese Schulen nach der Sekundarstufe I absolviert werden:
- Kantonsschule am Burggraben St.Gallen neues Fenster
- Kantonsschule am Brühl St.Gallen neues Fenster
- Kantonsschule Heerbrugg neues Fenster
- Kantonsschule Sargans neues Fenster
- Kantonsschule Wattwil neues Fenster
- Kantonsschule Wil neues Fenster
Die Schulen verteilen sich im ganzen Kantonsgebiet. Es gibt weitere kostenpflichtige Schulen für Höhere Bildung im Kanton St.Gallen:
- Interstaatliche Maturitätsschule für Erwachsene ISME in St.Gallen und Sargans neues Fenster
- Nicht-staatliches Gymnasium Friedberg, Gossau neues Fenster
Der Kanton St.Gallen verfügt zudem über das Patronat der Schweizer Schule Rom.
Nach dem erfolgreichen Abschluss einer gymnasialen Matura oder einer Berufsmatura ist je nach Abschluss das Studium an einer Universität oder Fachhochschule möglich.
Wenn Sie mit einem ausländischen Maturitätszeugnis ein Hochschulstudium absolvieren möchten, erhalten Sie bei Swissuniversities/ Swiss Enic Informationen zur Gleichwertigkeit Ihres Abschlusses. Sie können dort prüfen, ob Ihr Reifezeugnis die allgemeinen Aufnahmebedingungen für Schweizer Hochschulen erfüllt. (www.enic.ch > Zulassung zum Studium).
Die Schweizer Hochschullandschaft bietet ein grosses Angebot an Studienmöglichkeiten auf allen Niveaus (Bachelor, Master, Doktorat). Es gibt verschiedene Hochschultypen:
- Universitäre Hochschulen (UH)
- Fachhochschulen (FH)
- Pädagogische Hochschulen (PH)
Der Unterricht wird je nach Studiengang in unterschiedlichen Sprachen geführt: Deutsch, Französisch, Italienisch oder Englisch.
Informationen zur Studienwahl
Das Schweizer Bildungssystem einfach erklärt
Erklärfilm des Kantonalen Gewerbeverband St.Gallen (KGV), der Pädagogischen Hochschule St.Gallen (PHSG) und der Berufs-, Studien- und Laufbahnberatung St.Gallen (BSLB)
Unterstützung
Bei der Berufs-, Studien- und Laufbahnberatung (www.berufsberatung.sg.ch neues Fenster) erfahren Sie mehr über mögliche Berufswege, Studienrichtungen, berufliche Weiterbildungen oder Umschulungen.
In den Berufsinformationszentren (BIZ) finden Sie Unterlagen zu allen Berufen, Studienrichtungen und zu Laufbahnthemen. Nutzen Sie bequem von zu Hause aus das eBIZ neues Fenster oder die Informationsplattform Berufsberatung.ch neues Fenster mit hilfreichen Informationen in verschiedenen Sprachen.
neues Fenster
Beratungsgespräch
Sie können sich bei der kantonalen Berufs-, Studien- und Laufbahnberatung im Berufsinformationszentrum (BIZ) neues Fenster für ein kostenloses Beratungsgespräch melden.
viamia - berufliche Standortbestimmung für Personen über 40
Für Ausbildungen nach der obligatorischen Schule können Kosten entstehen. Diese sind abhängig von:
- der Art der Ausbildung (kostenlos oder Studiengebühren)
- dem Ort der Ausbildung (in der Nähe oder in einem anderen Kanton)
Man kann beim Kanton St.Gallen eine finanzielle Unterstützung beantragen - ein sogenanntes Stipendium.
Stipendium - Information und Unterstützung
Weg zur Berufsbildung
Erklärfilm des Staatssekretariats für Migration SEM
Video in weiteren Sprachen
- Voie vers la formation professionnelle neues Fenster
- Percorso verso la formazione professionale neues Fenster
- Path to vocational education and training neues Fenster
- Caminos hacia la formación profesional neues Fenster
- Caminho para a qualificação profissional neues Fenster
- Rruga drejt arsimit profesional neues Fenster
- Mesleki eğitime giden yol neues Fenster
- الطريق إلى التدريب المهني neues Fenster
- ናብ ሞያዊ ትምህርትን ስልጠናን ዝመርሓ መገድታት neues Fenster
- مسیر آموزش کاری neues Fenster
- Шлях до професійної освіти neues Fenster
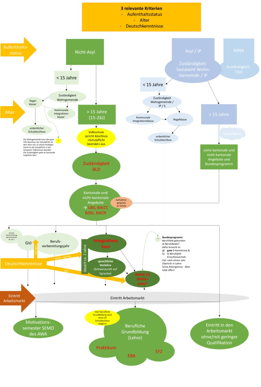
Integration in Berufsausbildung, Studium und Arbeit
Ein Brückenangebot dauert 1 Jahr und ist für Jugendliche und junge Erwachsene, die nach der obligatorischen Schulzeit eine berufliche Grundbildung zum eidgenössischen Fähigkeitszeugnis (EFZ) oder zum eidgenössischen Berufsattest (EBA) machen möchten.
Es gibt dazu Angebote wie:
- Vorlehre
- Integrationskurs
- Berufsvorbereitungsjahr
- Gestalterischer Vorkurs für Jugendliche
Der gezielte Unterricht, individuelle Betreuung und erste Erfahrungen in einem Berufspraktikum bereiten die Teilnehmenden gut auf Ihren zukünftigen Ausbildungsberuf vor.
Jugendliche mit folgender Aufenthaltsbewilligung dürfen ein Brückenangebot besuchen:
- Ausweis B (Aufenthaltsbewilligung / anerkannte Flüchtlinge)
- Ausweis C (Niederlassungsbewilligung)
- Ausweis F (vorläufig aufgenommene Flüchtlinge / vorläufig aufgenommene Personen)
- Status S
Informationen und Links
- Informationsbroschüre neues Fenster
- Weitere Informationen zu den Brückenangeboten im Kanton St.Gallen neues Fenster
- GBS Gewerbliches Berufs- und Weiterbildungszentrum St.Gallen neues Fenster
- bzbs Berufs- und Weiterbildungszentrum Buchs Sargans neues Fenster
- BWZ Berufs- und Weiterbildungszentrum Rapperswil-Jona neues Fenster
- BWZ Berufs- und Weiterbildungszentrum Toggenburg, Wattwil neues Fenster
Die Integrationsvorlehre+ (InVol+) hilft Ihnen, sich auf eine Berufslehre vorzubereiten. Sie dauert ein Schuljahr. Die Teilnehmenden besuchen die Schule während 1-2 Tagen pro Woche, an denen Sprachkenntnisse und Berufskenntnisse gefördert werden und verbringen 3-4 Tage pro Woche im Praktikum.
Die InVol+ richtet sich an:
- vorläufig Aufgenommene
- anerkannte Flüchtlinge
- Zugewanderte aus EU/EFTA-Staaten
- Zugewanderte aus Drittstaaten
- Personen mit Schutzstatus S
Die InVol+ wird in 6 Berufsfeldern angeboten:
- Detailhandel und Logistik
- Gastronomie
- Mechatronik
- Bau- und Baunebengewerbe
- Pflegehelfende SRK
- Automobil
Jugendliche, welche die Schule abgeschlossen oder eine weiterführende Ausbildung abgebrochen und noch keine Lehrstelle gefunden haben, können in ein Motivationssemester einsteigen.
Wöchentlich kann man ins Programm einsteigen.
Sind Sie zwischen 20 und 30 Jahre alt und es war für Sie nicht möglich, im Anschluss an die obligatorische Schule einen Beruf zu lernen? Im Programm Navigation werden Sie auf Ihrem Weg zur Berufsausbildung begleitet und gefördert. Der Eintritt ins Programm ist wöchentlich möglich.
Es gibt an über 20 Schweizer Hochschulen Unterstützungsangebote für studieninteressierte Geflüchtete. Hier finden Sie eine Übersicht mit allen Kontakten sowie Informationen zum Hochschulzugang für Geflüchtete.
